继部长、副部长被审查并处分后,民政部又一副部“出事”了。
据中纪委网站消息,日前,经中共中央批准,中共中央纪委对民政部原党组成员、中国老龄协会原会长陈传书工作严重失职失责问题立案审查。陈传书也因此从副部级被降至正局级非领导职务。
热播的《人民的名义》开头,“小官巨贪”赵德汉哭诉自己是“农民的儿子”,祖祖辈辈苦出身。陈传书也是农民的儿子,作为全国人大代表,他曾抱着硬枕头参加全国两会,原因是“农民的儿子睡不惯羽毛枕”。
可不幸的是,又一个农民的儿子被查了!

抱着硬枕头上两会的副部被查
陈传书是一名副部级干部,已经退出领导岗位。
他早年先后在共青团中央、中日青年交流中心、民政部机关服务中心、财务和机关事务司和社会福利中心工作,经历比较丰富。
可2017年的全国两会,陈传书却全程请假。
2016年全国两会期间,有记者曾就老龄化、养老模式和养老金等多个方面内容采访过陈传书。据记者讲述“从交谈中,能看出陈传书对‘养老’方面有不少的专业知识储备,不仅列出了国内的相关数据,而且还用国外的政策进行对比”。可见,陈传书应该说还是一位研究老龄问题的专家型官员。可2016年的两会却成为了他在公开场合最后的亮相。
今年全国两会,延迟退休依然是社会关注的热点,当有记者想再约陈传书做采访时,却被告知:“请假了。”继续追问请了几天假,工作人员的语气突然坚定起来:“全程请假。”
资料显示,陈传书于2002年至2006年期间担任福彩中心主任,他出任民政部办公厅主任后,福彩中心主任一职由原副主任鲍学全接任。

值得关注的是,在2月8日,李立国、窦玉沛接受调查后,中纪委在官网头条位置刊发《让失责必问、问责必严成为常态》的评论,称中央纪委对民政部所辖单位系统性腐败问题进行严肃查处,福彩中心原主任鲍学全、原副主任王云戈等因涉嫌严重违纪被立案审查。
陈传书和鲍学全先后掌管福彩中心10年,鲍学全一直是陈传书的下属。
鲍学全被立案审查,陈传书将面临什么?联系到2017两会的“全程请假”,让人大概猜得出大概路径。
民政部三名高官遭遇断崖式降级
陈传书的主要问题是“担任民政部下属单位主要负责人期间,工作严重失职失责,监督管理不力,对有关问题的发生负有主要领导责任”。
陈传书被问责,相信仍然与对福彩中心系统性腐败管理失职有关,这已经是继部长李立国之后,民政部第三位被处分的原党组成员。
两个月前的2月8日,中央纪委官网通报称,日前,经中共中央批准,中共中央纪委对第十八届中央委员,民政部原党组书记、部长李立国和民政部原党组成员、副部长窦玉沛严重失职失责问题立案审查。
通报指出,李立国同志作为民政部党组书记、部长,窦玉沛同志作为民政部党组成员、副部长,管党治党不力,严重失职失责,所辖单位发生系统性腐败问题。


李立国被留党察看两年处分,降为副局级非领导职务;窦玉沛则受到党内严重警告处分,终止其党的十八大代表资格,提前退休。
民政部此前曾被接连曝出“系统性腐败”,坊间普遍判断福彩中心腐败案产生的当量会很大,但就目前对李立国等人的处理来看,他们的问题应该都是失察,而并没有卷入其中。
李立国、窦玉沛同时被问责,之后是陈传书,让人唏嘘的是,问责后,曾经的下属窦玉沛享受副部级退休待遇、陈传书享受正局级退休待遇,而原部长李立国享受的是副局级退休待遇。
十八大以来,至少20名省部级高官被“断崖式降级”
“断崖式降级”这个词属于新媒体词汇。
因为《中国共产党纪律处分条例》,对党员的纪律处分分为五种:警告、严重警告、撤销党内职务、留党察看、开除党籍,并没有出现“断崖式降级”字样。
“起高楼,宴宾客,楼塌了”,这种感觉就像“一瞬间”从山巅跌落到谷底。“断崖式”便是这样。
那么,这些曾身居高位的领导干部为什么一下被降了那么多级呢?“严重违纪”是根本原因。
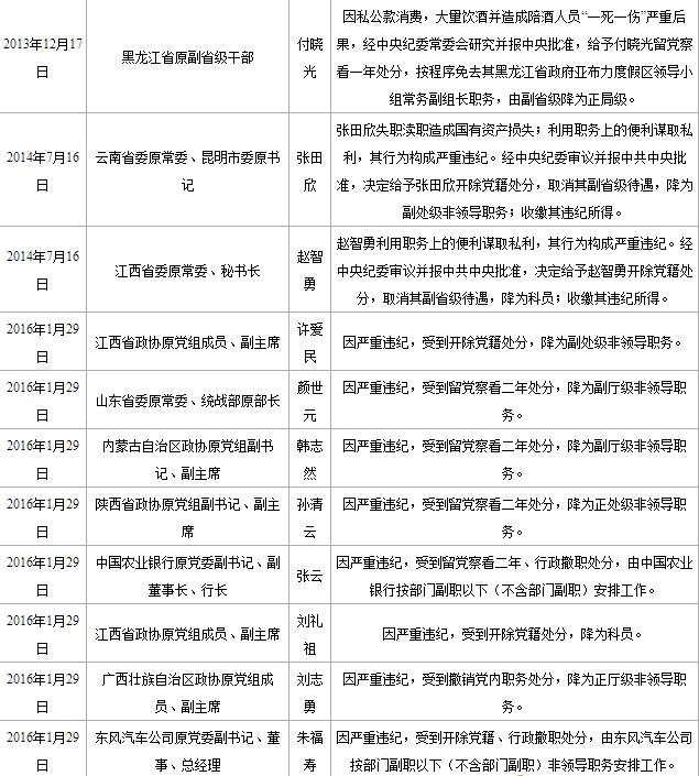
十八大以来,包括陈传书在内,至少已20名省部级以上干部被明确提及“断崖式降级”。其中,有15人来自地方,有3人为国家部委,还有2人来自国有企业。
以下分别是公布时间、原职务、姓名、原因及处理结果



这些人中,有10人被降为厅局级非领导职务,有5人被降为处级非领导职务,还有3人被降为科员,2名来自国企的领导干部则被按部门副职以下(不含部门副职)非领导职务安排工作。
作者田力 文章参考法制晚报
本期编辑 赵暖芷 李金素
